首页
新闻报道
通知公告
学院概况
学院简介
现任领导
机构设置
学术委员会
师资队伍
水产养殖系
渔业资源系
实验教学中心
教育教学
本科教育
研究生教育
规章制度
科学研究
学术交流
科研平台
科研团队
研究成果
社会服务
党建工作
党建动态
党务公开
支部风采
学院党委
学生工作
学风建设
团学活动
就业创业
关工委工作
三全育人
教工之家
组织架构
工会动态
研究生教育
研究生教育
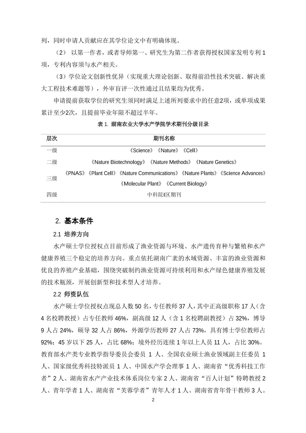
学位点
导师队伍
水生生物学(学术学位博士)
水产(学术学位硕士)
渔业发展(专业学位硕士)
特色课程
研究生基地
最新文章
03-13
2025版本培养方案(水产0908学术型...
03-28
2024年学位授权点自我评估总结报告
03-29
2023年湖南农业大学水产学位授权点...
03-24
2022年《学位授权点建设年度报告》
03-28
2020年学位授权点建设年度报告
热门文章
03-24
2022年《学位授权点建设年度报告》
03-29
2023年湖南农业大学水产学位授权点...
03-28
2020年学位授权点建设年度报告
03-28
2024年学位授权点自我评估总结报告
03-13
2025版本培养方案(水产0908学术型...
首页
>
教育教学
>
研究生教育
>
学位点
2024年学位授权点自我评估总结报告
时间: 2025/03/28 作者: